在人体这座“超级大城市”里,我们体内的蛋白质,就像这座城市中各行各业的从业者:有的是警察(免疫蛋白),有的是快递员(运输蛋白),有的是建筑工人(结构蛋白)……
“城市”是否能正常运转,与蛋白质是否“恪尽职守”息息相关;而能否“恪尽职守”,与蛋白质的位置也有关系。在阿尔兹海默症等复杂疾病中,只有看清蛋白质在组织中的分布,如何聚集或错位,才可能发现病变最早从哪里开始、向何处扩散。
如此“微米级”的精度,我们怎么看清每一个蛋白质的位置?现有的技术手段“左右为难”:看得“全”的,看不“清”;看得“清”的,看得“少”。
西湖大学生命科学学院、西湖实验室邹贻龙团队与Kiryl D. Piatkevich团队合作开发的原位膨胀成像蛋白质组学技术(in situ imaging Proteomics via Expansion,简称iPEX),破解了这一难题。
北京时间11月12日晚24点,Nature在线发表这一研究成果,该技术深度融合了基于水凝胶的蛋白质锚定、组织膨胀与质谱成像,实现高分辨率(微米尺度空间分辨率)、高灵敏度(10-100倍灵敏度提升)、非靶向的深度空间蛋白质组解析。
简单来说,这种技术能够同时看清生物组织里成百上千种蛋白质的位置,呈现一张“高清全景地图”,为生物医学研究、疾病机制探索提供了“解读蛋白质空间密码”的新工具。

上线截图
蛋白质是生命活动的“执行者”,它的空间分布,是我们理解细胞功能、组织架构与疾病发生的关键。近年来兴起的空间蛋白质组学,正是一种能“看清”蛋白质在生物组织中具体位置的技术。它就像一张详细的“地图”,不仅能告诉我们内部有哪些蛋白质,还告诉我们这些蛋白质“在哪儿、和谁在一起”,帮助我们解读生命的活动和疾病的发生机理。
然而,长期以来,各类主流空间蛋白质组学技术(包括免疫荧光、成像质谱流式技术,基于样品切割分离结合液相色谱质谱的分析技术,传统MALDI质谱成像等)始终面临着困境,用一句话概述:要么能看到的蛋白质少,要么较难还原完整的蛋白质全景空间位置,要么看不清蛋白质。
作为邹贻龙实验室第一批博士生之一,本文的一作、博士生王凤翔很早就意识到:“我们需要一种技术,既能不依赖抗体发现新蛋白,又能保留组织空间完整性,还能看清微米级的精细分布。”
这样的技术真的存在吗?
2022年初,功能脂质组学与代谢调控实验室负责人邹贻龙,与分子生物工程实验室负责人Kiryl D. Piatkevich,在云栖校区咖啡吧的一次邂逅,带来了技术突破的可能。
2020年加入西湖后,邹贻龙一直带领团队埋首脂类调控相关研究,因此也关心着脂类的空间分布和含量。
Piatkevich比邹贻龙早一年加入西湖。他的实验室则长年研发和设计创新型分子工具及显微成像技术,包括一种“会放大的果冻”,即能将样品线性放大8倍多、体积放大约500倍的膨胀显微镜技术。此前他们发现,生物组织样品经过膨胀后,蛋白和多肽的检测效率有非常大的提升。
那么,如果将膨胀技术应用在已有的空间蛋白质组学技术上——比如能够连续性快速数据采集,在组织的原位(也就是不发生移动,也无需提取),就看清楚它们的真实分布?
两个青年PI一拍即合。2022年2月,他们就做出了第一个技术雏形……
当然,势如破竹不是科研工作的常态,历经九九八十一“难”,才是科学探索习以为常的模样。接下来,这个团队利用三年时间不断优化、验证这项技术,并探索它破解疾病奥秘的潜力,也就是现在你读到的原位膨胀成像蛋白质组学技术,简称“iPEX”。
将“物理膨胀”与“质谱成像”创新结合,我们先来看这种新技术的表现如何。
实验验证显示,iPEX的蛋白质检测灵敏度比传统空间蛋白质组学技术提升1-2个数量级,有效像素尺寸可达1-5μm,单样本可检测600-1500种蛋白质,且能同时捕捉蛋白的空间共定位关系。
也就是说,新诞生的iPEX让空间蛋白质组学兼具了“高分辨率、高灵敏度、非靶向”三大优势。
简单说,新技术——
更清晰:能看清蛋白质在组织里“具体在哪个位置”,精度约等于平均细胞直径的五分之一。
更灵敏:非常少的蛋白质也能检测到,这一类含量精准调控的蛋白质往往是驱动疾病的重要推手。
更普适:不需要提前知道要找哪种蛋白,能一次性发现成百上千种蛋白的分布,是“广泛普查”而不是“定点抽查”,从而保留有“出乎意料”的发现的可能。
他们是怎么做到的?
团队人员解释说,它的创新之处在于将组织中的蛋白质“先锚定、再膨胀、再扫描”。具体而言,团队通过以下四步关键流程实现了技术突破。
第一步,锚定蛋白质,更形象地说,是在“原地”“黏住”蛋白质。以往,在实验操作中,组织中的蛋白质容易扩散“出走”,相互混淆,无法获得它们在组织中的“原始位置”。团队开发了一套“黏住”蛋白质的方法:使用N-琥珀酰亚胺丙烯酸酯(NSA)作为“胶水”(锚定试剂),通过靶向蛋白质的伯胺基团(能“粘上胶水”的蛋白质具体“部位”),将蛋白质“黏贴”锚定在 “背景板”(水凝胶聚合网络)中,以便后续进行膨胀。这一步不仅解决了蛋白扩散问题,还能高效去除组织中的代谢物、脂质等干扰物质,大幅降低后续质谱检测的背景噪声。
第二步,让组织线性膨胀3-7倍,科学过程叫“各向同性膨胀”。原有技术质谱成像分辨率有限,核心原因是样品中的分子挨得太“近”太“挤”,iPEX通过水凝胶膨胀技术,让样本组织在三维空间各向均匀放大3-7倍,且不会出现拉伸变形,完全保持精细的解剖结构。
第三步,给蛋白“拍高清照”,即原位酶解与质谱成像。膨胀后,需先将蛋白质“切割”为小片段即“肽段”,以便于离子化与质谱检测,用的是原位酶解技术。团队在这一步再次创新,利用水凝胶膨胀的过程,把蛋白质捋顺成一条“线”、而不是过往盘在一起的“线团”,大大提高酶能“切”到的位点,提升酶解效率,从而释放更多的多肽片段。
最后一步:数据解析。团队自主开发了计算流程,能精确识别质谱仪产生的离子列表,即潜在的蛋白质多肽信号,最终,基于检测到的多肽分布及信号强度,能自动识别样本的组织结构(比如这是神经层,那是绒毛)、自动生成蛋白共定位网络(也就是知晓哪些蛋白质总是在同一个位置,它们有可能是一起“干活”的),以及区域特异性蛋白列表输出(比如“这个区特有哪10种蛋白”,帮助快速锁定关键分子)。

图1. iPEX操作流程
“所以,这次的研究中,最大的难点在哪里?”
“虽然我们的研究目标很清晰,但其实每一步都很难,”王凤翔诚恳地回答,“这或许是因为iPEX的步骤很多,所涉及的实验条件也很多,这些因素往往都相互影响,牵一发动全身。”
所幸,这是一支各有所长、跨学科合作的团队,两位共同通讯作者和三位共同一作,每个人都把自己的优势“放到最大”。
王凤翔在中国药科大学完成药学本硕学习,积累了五年扎实的质谱分析经验。熟悉“膨胀”化学的Piatkevich实验室的博士生孙翠骥,在吉林大学与国家纳米中心联培攻读硕士时主要做的是生物纳米材料,喜欢做原创性技术开发,从微观的角度探索物理理论上可行的、化学上也能够实现的技术。iPEX所检测出的数据量庞大,一次就能产生几十万个多肽质谱谱图,该怎么解读?同在邹贻龙实验室的博士生吴天舒,虽然在上海交通大学本科期间读的是“传统”的生物专业,但在学业外自学了计算机编程。在这个课题中,他便承担了关键的一步,数据分析,开发了专门的计算流程。
通力合作,最终磨出了iPEX这把“利剑”。
那么,这套全新的技术到底能“剑指何方”?
为验证iPEX的性能与应用价值,团队在多种组织、类器官及疾病模型中开展实验。
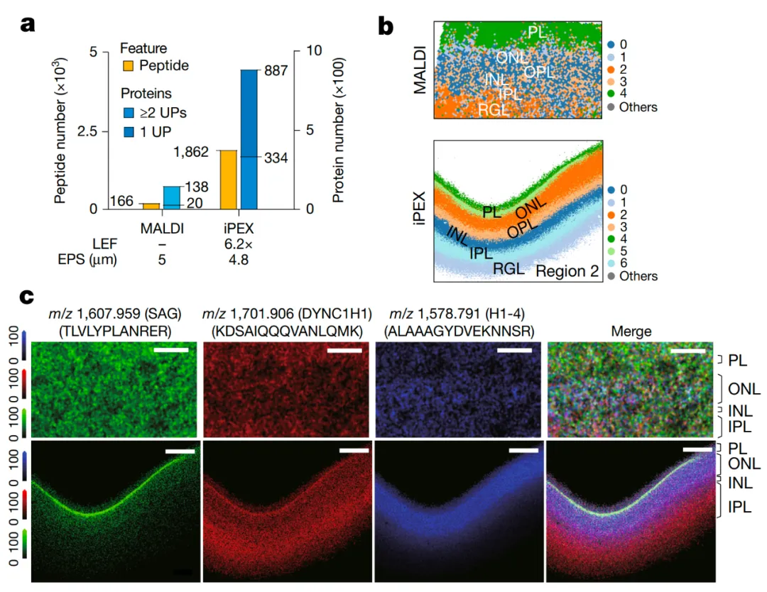
比如,精细组织解析:视网膜是研究神经层结构的经典模型,基于iPEX检测到的多肽分布及含量水平,仅凭蛋白质表达谱,无需其他监督信息,研究人员就“获取”(重构)出小鼠视网膜的清晰分层结构,并且识别出在不同细胞层特异性分布的蛋白质,这是传统质谱成像技术无法做到的。

图2. iPEX提高小鼠视网膜中进行的空间蛋白质组学分析的分辨率和检测灵敏度。a. 传统MALDI及iPEX在三个重复样本中检测到的多肽、蛋白质的数量。b. 基于多肽信号的像素聚类图。c. 在小鼠视网膜不同细胞层富集的代表性多肽离子的伪彩色离子强度图。
再如,多组织适配:研究团队在小鼠小脑、小鼠肠道、人源脑类器官、小鼠肝脏组织等样本中展开测试。实验证明,无论检测组织是软是硬、是否含空腔(即内部“中空”),iPEX都能实现高分辨率、深覆盖的蛋白检测,单次实验可识别600-1500种蛋白,灵敏度较传统质谱成像提升10-100倍,验证了iPEX的通用性。

图3. iPEX提高小鼠小脑中进行的空间蛋白质组学分析的分辨率。
还有,疾病紊乱特征识别:阿尔茨海默病(AD)研究的核心难题是缺乏对疾病早期的认识,团队利用iPEX的高灵敏度,在AD小鼠模型仅出现少量Aβ沉积、无明显症状时捕捉关键早期事件,发现过氧化物酶体乙酰辅酶A酰基转移酶1(ACAA1)的3个特征肽段在纤维束、海马体、皮层等区域一致性显著降低。这与此前已取得的发现相吻合。
进而,团队联合刘晓东实验室,通过多功能干细胞诱导的多种类型脑细胞及胶质瘤星形细胞等体外实验,初步证明ACAA1下调(即数目变少、活性变弱)介导的脂肪酸紊乱是AD早期风险事件。

图4. U251MG细胞中游离脂肪酸水平分析。其中ACAA1N392S单基因型突变是阿尔兹海默病的危险因素之一,ACAA1ΔC为硫解酶催化结构域截断体。
由此,研究团队也证实了,iPEX所实现的“升级版”空间质谱技术,能够帮助我们挖掘、认知疾病机理。
王凤翔始终记得他们把小鼠“能做的组织”都用了iPEX做检测,平均每个组织做了六七十遍,做的次数最高的小脑、可能历经了上百次的样本膨胀。
“我们想要拓展技术的可使用性。”她解释说。
如今,随着初代iPEX技术的发表,这支团队的下一步工作依然是瞄准这种新技术的应用可能——
在基础研究中,它使科学家能直接观察蛋白质在精细组织中的分布规律,为解析神经环路构建、组织稳态维持、胚胎发育等具体的生物机制研究,提供可视化的“地图”证据。
在临床转化层面,基于iPEX已发现的AD早期ACAA1蛋白紊乱现象,可以探索它在临床诊断中的应用,及脂肪酸干预策略在AD早期治疗中的转化潜力。
在技术推广层面,这支团队想授人以“渔”,把这种新技术的实验流程标准化、模块化,让iPEX走进更多的实验室。
从技术突破到机制发现,邹贻龙团队和Kiryl D. Piatkevich团队,用iPEX这项新技术,打开空间蛋白质组学的新窗口。
看得更清,才能懂得更深、走得更远。让我们目送这支跨学科团队继续前行,并期待他们带着“利器”再次凯旋!

原文链接
https://www.nature.com/articles/s41586-025-09734-0
|
|